Beschreibung / Bauanleitung


 

Wer kennt das nicht, dass im Schaltschrank- und Anlagenbau noch eine zusätzliche Spannung benötigt wird.
Ein weiteres Beispiel für den Einsatz eines LT1070 ist z.B. eine kleine Solarstation oder stark schwankende Betriebsspannungen (auch Batterieendladungen) die ausgeglichen werden müssen.

Die Einsatzmöglichkeiten sind vielseitig, z.B.
wenn Sie ein Notebook mit 19V oder ähnliches an einer 12V Batterie beteiligen wollen
oder die Kapazität einer Batterie voll ausnutzen möchten dann können Sie den bewerten DC-DC Wandler in kompakter Bauform einsetzen. 
Wir setzen den DC-DC Wandler auch als Laderegelung für 12V Bleiakkus in Verbindung mit einem Solarmodul ein.

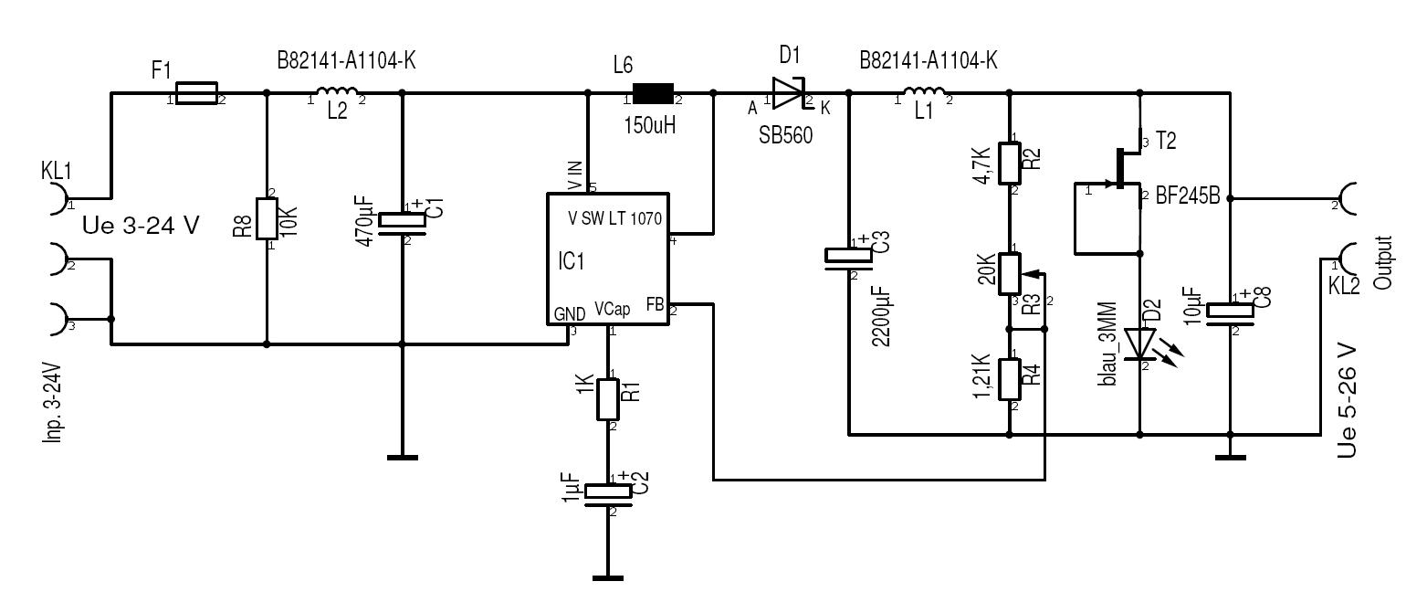
Dieser Elektrotip_01 soll zeigen, wie ein 5A DC-DC Wandler mit dem LT1070 in einem Hutschienengehäuse aufgebaut werden kann.

Die lästig zu erstellende Platine zu diesem Elektrotip kann bei uns für ein Entgeld von 4,90 Euro bezogen werden, drücken Sie hierzu einfach den nachfolgenden Link.

Wir wünschen Ihnen viel Spaß beim Nachbau und Einsatz des DC-DC Wandlers...





Technische Daten

Abmessungen (ohne Gehäuse): 
Schaltung:

Schaltung_LT1070

Bestückung:
 

Platine:



Materialliste:

DC-DC Wandler 3 auf 26 V
Anz. Stückliste Bezeichnung Typ Bezugsquelle Artikel
1 KL1 Schraubklemme 3-polig 3-polig, RM 5,08 Reichelt AKL101-03
1 KL3 Schraubklemme 2-polig 2-polig, RM 5,08 Reichelt AKL101-03
2 F1 Sicherungshalter  5x20mm, max. 6,3A-250V Reichelt PL 120000
1 F1 Schmelzsicherung 5x20mm, flink 5,0A Reichelt FLINK 5,0A
1 R8 Kohleschichtwiderstand 10 kOhm, 5%, 0,25W Reichelt 1/4W 10K
1 L2 Entstördrossel oder Brücke 10 uH, 5A
1 C1 Elektrolytkondensator 470 uF/26V Reichelt RAD 470/35
1 IC1 Spannungsregler / Schaltregler LT1070 Reichelt LT 1070 CT
1 L6 Speicherdrossel (verikal) 150µH 6A (T27/013/1) Menting Mikroelektrik GmbH & Co KG
1 R1 Kohleschichtwiderstand 1,0 kOhm Reichelt 1/4W 1,0K
1 C2 Elektrolytkondensator 1,0 uF Reichelt RAD 1/63
1 D1 Schottky Diode DO201, 60V, 5A Reichelt SB560
1 C3 Elektrolytkondensator 2.200 uF, Reichelt RAD FC 2.200/50
1 L1 Ringkernenstördrossel (horizontal) 10 µH 5A (T14/011/1) Menting Mikroelektrik GmbH & Co KG
1 R2 Kohleschichtwiderstand 4,7 kOhm, 5%, 0,25W Reichelt 1/4W 4,7K
1 R3 Präzisionspoti. 25 Gänge, stehend, 20 K-Ohm Reichelt 64Y-20K
1 R4 Kohleschichtwiderstand 1,2 kOhm. 5%, 0,25Watt Reichelt 1/4W 1,2K
1 T2 Transistor HF N-FET TO-92 30V 0,025A 0,3W Reichelt BF245B
1 D2 LED Blau LED blau 3mm Reichelt LED 3MM BL
1 C8 Elektrolytkondensator 10 uF/35V Reichelt RAD 10/35
1 xx Hutschienen Leergehäuse BxTxH 35x71x90 Reichelt HUT 2-C
1 xx Platine DC-DC Wandler Jürgen Falliano



KL1 = KL4 = KL6
F1 = F2 = F3
R8 = R9 = R14
L2 = L4 = L8
C1 = C4 = C9
IC1 = IC2 = IC3
L6 = L5 = L9
R1 = R5 = R11
C2 = C5 = C10
D1 = D3 = D5
C3 = C6 = C11
L1 = L3 = L 7
R2 = R10 = R15
R3 = R6 = R12
R4 = R7 = R13
T2 = T1 = T3
D2 = D4 = D6
C8 = C7 = C12
K2 = K3 = K5

Aufkleber als PDF downloaden

Bilder:


Wir übernehmen keine Verantwortung für die Richtigkeit der Angaben.


Besucherzaehler